常用下载
教室预约
院长信箱
English
首页
学院概况
学院简介
历史沿革
院系领导
历任院长
组织机构
师资力量
人才计划
全体教职工
教育教学
本科生教育
研究生教育
教学资源
学生荣誉墙
伯苓智慧书院
科学研究
科研动态
成果获奖
学术活动
交流访问
党建园地
党建动态
应知应会
教代会工会
学生工作
学工动态
就业信息
团学工作
招生信息
本科招生
硕士招生
博士招生
校友之家
校友信息
校友活动
校友捐赠
办公服务
办公指南
大型仪器
实验室安全
设备家具
财务管理
本科生教学
研究生教学
科研、外事
人事管理
诚聘英才
教学科研岗
博士后
其他人员
教育教学
本科生教育
研究生教育
▲研究生招生
▲研究生培养
▲研究生毕业
教学资源
学生荣誉墙
伯苓智慧书院
当前位置:
首页
教育教学
研究生教育
▲研究生毕业
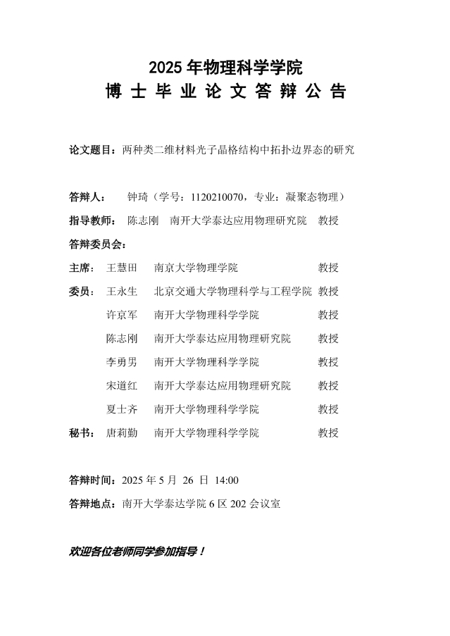
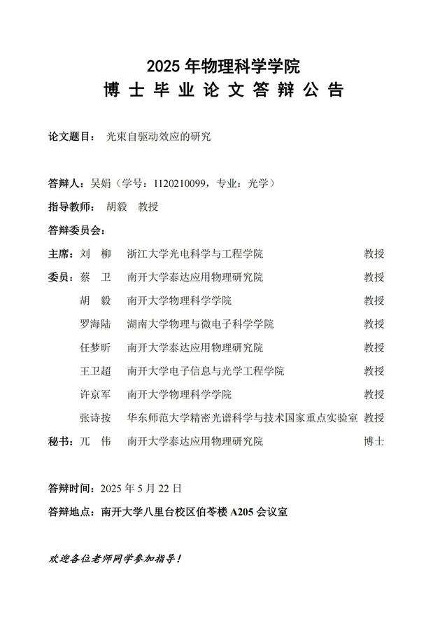
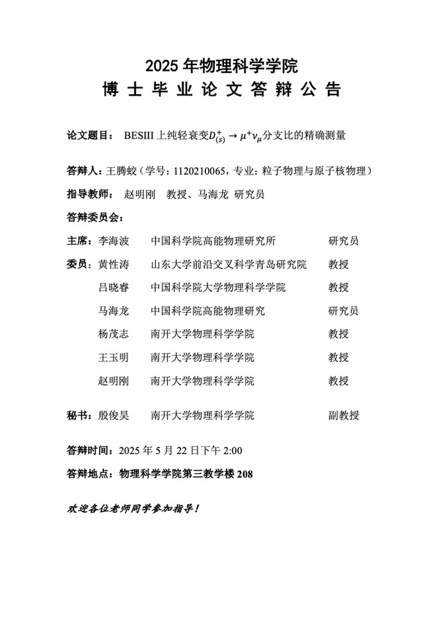
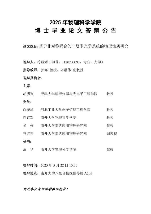
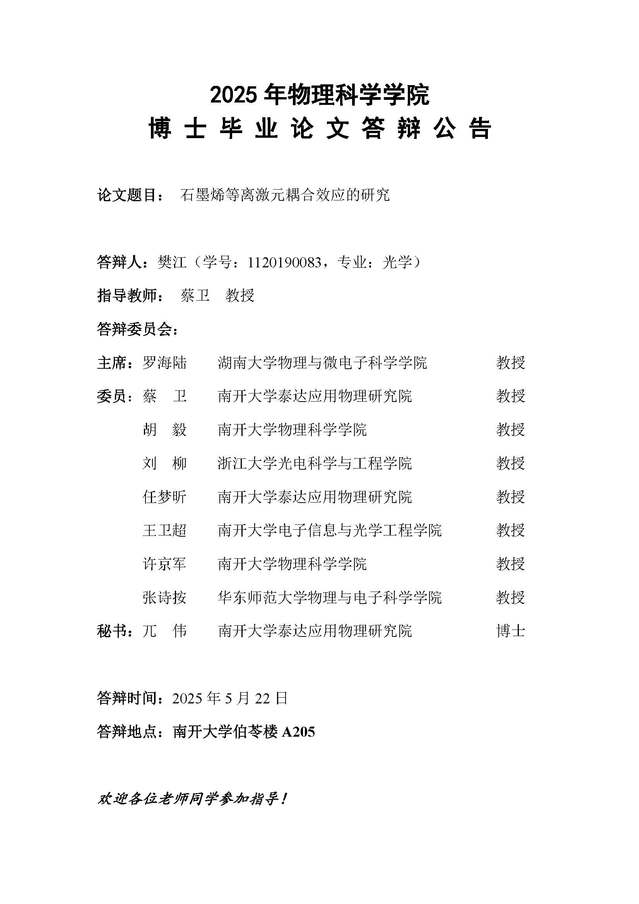
【毕业答辩】2025年春季学期物理科学学院博士毕业论文答辩公告
发布者:张晓鹏
发布时间:2025-05-13
浏览次数:
557
K体育·(sports)官方网站
|
乐竞体育·(中国)官方网站
|
K云体育官方入口 - 顶级在线体育平台
|
乐竞官网-乐竞(中国)一站式体育服务官方网站
|
龙8-long8(头号玩家)国际唯一官方网站
|
龙8在线登录官网-龙8(中国)
|
世界杯体育官方网站-综合赛事平台
|
乐竞在线注册-乐竞(中国)
|
龙8在线登录官网-龙8(中国)
|